
扫码下载APP
2025年12月3日题库更新详情!
日期:2023-01-14 分类:日常公告汇总每月更新详细明细。

今年一级建造师采取机考?
日期:2025-08-14 分类:日常文章我前段时间经常在视频号刷到,有人PS中国人事网的公告通知样式 发视频说“一建采用机考,然后他们又题库源,刷完他们的题库就能过”,我也没当一回事,上午群里有人在问:“一建要采用机考了?大家有模拟系统的题库吗?”

第一次考二建 需要了解那些问题?
日期:2025-08-05 分类:日常文章我的经历来看备考每一个考试都大同小异,只要你拿了一个证,有了自己的学习方法,那么拿其他的证也只是走流程。

考一建 该不该找个网校 报班?
日期:2025-07-25 分类:日常文章考一建 该不该找个网校 报班?我建议是报班,但不要报所谓的保过班、泄题班,就是那种听起来很“屌”的名字班型,因为名字越屌,价格越贵。但是实质能得到帮助,并不与价格同步增长。所以就报个价格几百的最合适

只招1人,近5千人报考,要设167个考场才能满足
日期:2025-07-21 分类:日常文章只招1人,近5千人报考,要设167个考场才能满足

二建备考多刷真题作用大吗?
日期:2025-07-18 分类:日常文章二建备考多刷真题作用大吗?回答:不大,但仍是必做的试题。

26年二建备考还有一年时间,啥时候开始备考合适?
日期:2025-07-17 分类:日常文章26年 二建 备考 还有 一年 时间,啥时候 开始 备考 合适?我认为考二建至少要用四个半月,也就是每一科用45天。最多用七个半月,也就是每一科用75天。

当下 一建 还值得 考吗?
日期:2025-07-16 分类:日常文章当下一建还值得考吗? 今年仍然有200万左右报考一建,值不值得考?那看下到底是哪些人在考一建?

一建二建哪个难?先考哪个?
日期:2025-07-15 分类:日常文章一建二建哪个难?先考哪个?以前两个考试的难度差距还挺大的,不过现在差距并不大了,只是一建比二建多了一科经济,其他三科法规 管理 实务考试难度差距不大的。

二建合格分数 连续4年下降
日期:2025-07-11 分类:日常文章但是现在虽然增加了难度,不过降低合格分数线,不还是一样的不难吗?

考过 一建 有什么 好处?
日期:2025-07-10 分类:日常文章考过一建后有什么好处?所以 上面说的三个阶段我都经历过,免试用期考核,晋升,加工资,当技术负责人。

一级建造师开始报名,你还会考吗
日期:2025-07-09 分类:日常文章回答:不会考了。尽管我以前的两个专业现在并不值钱了,我想我这一辈子也不可能再去考一建了。

一级建造师含金量怎么样?
日期:2025-07-03 分类:日常文章一级建造师含金量怎么样?以我们公司为例:把证书放项目上是每个月补1500元,不放项目上每个月只有500元。

买了课,不想学了,想退怎么办?
日期:2025-07-02 分类:日常文章买了课,不想学了,想退怎么办?你的策略就要变一下。你需要把退费的理由从“我不想学”,转变成 “你们有问题”

考一建,选择老师重要吗?
日期:2025-06-30 分类:日常文章考生问:考一建,选择老师重要吗?回答:重要。但也仅仅是重要,却并不是你能否通过的决定因素。决定你是否能过:取决于你能

一级建造师难度是不是越来越大?该怎么备考?
日期:2025-06-27 分类:未知分类一建是不是越来越难了?毫无疑问的说就是最近这几年的难度远远大于20年以前的。那15年到20年这个阶段的难度又远远大于15年以前的难度。大家可以自行感受一下,我上面附图的1~3是《2015年的真题》,附图4~6是《2024年的真题》。

前几年二级建造师很火,现在行情怎么样了?
日期:2025-06-25 分类:日常文章前几年 二级建造师 很火 现在 行情 怎么样?西瓜的行情怎么样?你不能去问种瓜的,更不能去问卖瓜的。你可以抽一个小凳子在卖瓜的摊 旁边观察。

一级造价还有考的价值吗?
日期:2025-06-20 分类:日常文章一级造价还有考的价值吗?单说某本证书的价值其实不严谨,因为证书设计的初衷就是持证上岗,与我们实际工作配套的。但要谈执业工作,这又太广泛,每个人实际情况都不同,有的工作三年,有的十年,有的在一线,有的在幕后,所以 以下内容均是抛开执业工作,单说这本证书的价值和作用。

一建二建还值得考吗?
日期:2025-06-19 分类:日常文章一建二建还值得考吗?以我们公司为例:一建是补的1500每个月,二建是补的500每个月,与当月的工资一起发。这是针对我们公司内部的一个补贴,如果是公司外部的人员会稍微高那么几百块钱,另外还买全年的社保。

一建备考有什么好的攻略吗?
日期:2025-06-17 分类:日常文章一建备考有什么好的攻略吗?我把整个备考过程分为三个阶段:基础 巩固 冲刺。前3个月打基础: 俗话说的好,基础不牢,地动山摇,前期基础学的好......

一建考什么专业好
日期:2025-06-16 分类:日常文章一建考什么专业好?回答: 1.如果你是第一次考 建议选建筑 机电 水利 2.如果你是增项 建议选铁路 水利 矿业

100天怎么考过一建4科
日期:2025-06-13 分类:日常文章100天能不能通过一建4个科目,那主要取决于你每天用于学习的时间,我的建议是你每天至少拿出4个小时以上专注学习。否则建议减少科目,如果只有三个小时,那么学三科就合适。

一建考试经历分享
日期:2025-06-11 分类:日常文章一建 考试 经历 分享,辞职我想是对相处几年领导人情的冷漠,更多可能是对当时生活状态的厌恶吧。

二建考哪些科目?怎么选专业?
日期:2025-06-10 分类:日常文章二建怎么选专业? 从市场需求来看:建筑>市政>机电>公路>水利>矿业 从市场价格来看:水利>机电>市政>公路>矿业>建筑 从考试难度来看:矿业>水利>市政>公路>机电>建筑

一级建造师第一年考几科合适?
日期:2025-06-09 分类:日常公告一级建造师第一年考几科合适?每年一建在1年之内考过4个科目的,小于两年考过4科的,大于两年以上考过4个科目的... ...

零基础小白能考过一级建造师吗
日期:2025-06-08 分类:日常文章考一建难的是什么?这个考试他本身没有很复杂的知识点,也没有很难的计算,95%以上知识点都是理......

一建做题小程序推荐
日期:2025-06-06 分类:日常文章一建 二建 做题 小程序 推荐:我备考的这几年当中用了很多题库,特别是刚开始学二建的时候,因为自己跟题主一样,也是不懂的网上搜或者是别人推荐。这六款算是市面上用的人比较多的

现如今考一建,是不是没用了?
日期:2025-06-04 分类:日常文章仍然没有一本证书的性价比有一建的高。注意,我说的是性价比,就是你所投入的与得到的回报比值。

一级建造师考试难度多大,通过率多少?
日期:2025-06-03 分类:日常文章一级建造师考试难度多大,通过率多少? 其实这个考试在2000年以前是不难的,我们以前项目上就是有很多分包方的管理人员... ...

中级安全工程师报名条件是什么?考哪个专业好?怎么学?
日期:2025-06-02 分类:日常文章中级安全工程师报考条件常见的就两个: 专科学历是安全及相关专业的,工作需5年,不是本专业或相关专业需6年 本科学历是安全及相关专业的,工作需3年,不是本专业或相关专业需4年

二建考试科目主要有哪些?怎么选实务?
日期:2025-06-01 分类:日常文章从市场需求来看:建筑>市政>机电>公路>水利>矿业 从市场价格来看:水利>机电>市政>公路>矿业>建筑 从考试难度来看:矿业>水利>市政>公路>机电>建筑

现在一建还有必要考吗?
日期:2025-05-31 分类:日常文章现在一建还有必要考吗?如果你家庭本身比较殷实,又有社保托底,那完全没必要来受这个罪,毕竟这个证 也不是那么容易考过。

是不是学完二建,再学一建要容易一点?
日期:2025-05-30 分类:日常文章是不是学完二建,再学一建要容易一点?

零基础小白如何备考二建和准备资料?
日期:2025-05-29 分类:日常文章零基础小白如何备考二建和准备资料?

一级建造师如何一年备考全科?该怎样复习效果最佳?
日期:2025-05-26 分类:日常文章一级建造师如何一年备考全科?该怎样复习效果最佳?

2025年云上蹲题库(下半年)分销推广招募开始了
日期:2025-05-21 分类:日常公告2025年云上蹲题库(下半年)分销招募开始了,本年计划招募30名,招满即截止,下面只说干货:

2025第15期-推广案例分享
日期:2025-05-21 分类:日常文章感受心得:我们与号主实现双赢:号主通过分享资料、每 2 个月更新一次激活码的简便方式,实现粉丝与收入双增长; 我们借此增加用户与收入。目前号主推广提成达 40%,预计年底将提至 50%,双方实现对半获利,对于号主堪称便捷的互联网经济兼职模式了。

2025年工程类课程保过退费班限时开启
日期:2025-03-11 分类:日常文章
全系名师课程7折,7折,7折
日期:2025-03-06 分类:日常文章
4地确定二建考试时间,二建最新刷题小程序,别再傻傻做旧题了。
日期:2025-01-20 分类:日常文章4地确定二建考试时间,二建最新刷题小程序,别再傻傻做旧题了。

一建考了21分,申请成绩复核?
日期:2025-01-17 分类:日常文章你这个21分也申请复核,自己心理真没点数吗?

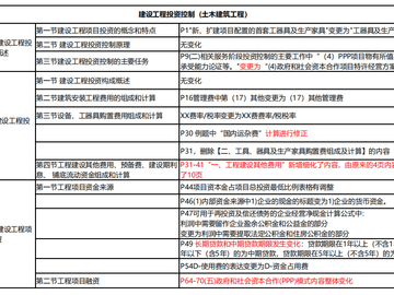
25年监理新旧教材变化明细领取(监理小程序刷题)
日期:2025-01-16 分类:日常文章2025年监理工程师(土建)教材:概论和三控投资有10%左右的变化,交通三控30%左右的变化,交通案例10%的变化,其他科目没有任何变动。

二级建造师考试时间 5 月 10-11 日,必推做题小程序
日期:2025-01-14 分类:日常文章二级建造师考试时间 5 月 10-11 日,必推做题小程序

发布二建考试时间,二建做题小程序刷起来
日期:2025-01-09 分类:日常文章山东滨州发布《2025年建设领域考试计划》,其中提到二建将在5月下旬考试。查看日历五月下旬只有5月24、25日

一建小程序题库:新教材已更新2025
日期:2025-01-07 分类:日常文章昨天2025版一级建造师考试用书的全新上市,蹲题库各科老师迅速响应,对题库内容进行了全面的更新和优化。

2025年一建教材上市了
日期:2025-01-06 分类:日常文章注:经济、法规、管理、建筑、市政、机电6个专业新教材均已上市,其他专业全部开启预售。 新教材解读这里会免费提供:http://ks.wdzyk.com/jzs1

一级建造师考试题库:考前必做的历年真题
日期:2025-01-03 分类:日常文章在备考一级建造师考试的过程中,历年真题无疑是最宝贵的资源,没有之一。

提升通过率:二级建造师题库的深度解析
日期:2025-01-02 分类:日常文章在建筑行业,二级建造师证书是许多专业人士 career 发展的关键。为了提升考试的通过率,"蹲题库"作为您开发的建造师考试题库,提供了一个全面而深入的学习平台。以下是一篇关于如何利用蹲题库提升二级建造师考试通过率

一级建造师考试攻略:题库中的得分技巧
日期:2024-12-26 分类:日常文章在一级建造师的备考过程中,掌握正确的学习方法和得分技巧至关重要。本文将围绕“蹲题库”这一强大的备考工具,分享一些实用的得分技巧,帮助考生在考试中取得更好的成绩。

2025年二级建造师考试:最新题库更新!
日期:2024-12-25 分类:日常文章2025年二级建造师考试:最新题库更新!

一造考什么专业好?
日期:2024-12-24 分类:日常文章一造考什么专业好?

2024年一建各省合格人数汇总
日期:2024-12-18 分类:日常文章今年超10万人通过一级建造师考试

为什么 监理工程师 没有 安装 专业?
日期:2024-12-17 分类:日常文章昨天有同学问:一直从事监理安装专业的管理工作,应该报什么专业?

山东一建考后审核非常严
日期:2024-12-13 分类:日常文章下午收到一考生电话问:山东一建考后审核的。后来我去看了下山东的考后审核要求:要求是今天下午5点前发到邮箱

一建开始考后审核
日期:2024-12-11 分类:日常文章一级建造师出成绩后,各地会发布合格名单,紧接着就是考后审核。

蹲题库app蹲题库破解版
日期:2024-12-05 分类:日常文章蹲题库app蹲题库破解版

蹲题库怎么样?
日期:2024-12-04 分类:日常文章蹲题库与金考典怎么样?

蹲题库激活码
日期:2024-12-03 分类:日常文章蹲题库激活码免费获取

蹲题库官网
日期:2024-12-02 分类:日常文章蹲题库 官网

蹲题库:一造那些地区要查社保?
日期:2024-12-01 分类:日常文章蹲题库汇总2024年一造在考务通知提到社保的地区,没在下面表格中的地区就没有提及社保。但不代表考后不查,出成绩后,留意报考地人事网信息,一般需要提交资料考后审核的地区,出成绩后人事网会给你发短信的。

2025年建造师水利专业成热门
日期:2024-11-26 分类:日常文章综上所述,中国水利投资在规模、增速、重大工程推进、政策支持和经济拉动等方面均显示出强劲的增长势头。

惨!全国范围的资质人员动态核查又来了
日期:2024-11-21 分类:日常文章住建部“挂证专项行动”自查阶段才结束,昨天住建部又发组合拳《全国资质动态核查》“双随机,一公开”方式查:事故企业、查承诺制取得资质的企业、查人员被吊销证书的企业、查一年内人员2次注册的企业 。

提供虚假学历:4年前的一建证书被撤销
日期:2024-11-20 分类:日常文章因周姓考生在2020年考一建的时候提供了虚假的学历证明材料,所以公告宣布她在2020年,以及2021年增项公路、2022年增项市政这三个证书均无效。并记录诚信档案5年。

2024年一造成绩查询时间
日期:2024-11-18 分类:日常文章2024年一造成绩查询时间2025年1月上旬 人社部公布成绩

监理工程师哪个专业简单?
日期:2024-11-14 分类:日常文章问:监理工程师哪个专业简单? 答:毫无疑问,不管是从资料数量上来说,还是从考试难度、知识点理解度几个方面 难度最低的 都是 土建专业。

【活动】真题、导图、考完30页、10页纸找我领取
日期:2024-11-13 分类:日常公告《历年真题》《思维导图》《习题集》《考前30页》找我免费领取哦! 另外24+25年考期通关班次年中特惠已开启!

25年同时备考一建 二建可行吗
日期:2024-11-13 分类:日常文章一年之内同时备考二建、一建可行吗?回答:目前开始可行。

全国二建注册地址汇总
日期:2024-11-11 分类:日常文章注册地址也是各省在各自家里注册管理,所以今年很多考生陆续拿到证了,问:到底在哪注册?

2025年二级建造师考试时间
日期:2024-11-06 分类:日常文章2025年二级建造师考试时间预计在6月7至8日

官方回复:典型gua证
日期:2024-11-05 分类:日常文章一起看看住房和城乡建设局关于违规“挂证”行为自查自纠问题答疑汇总:

二级资质需要几个建造师?
日期:2024-11-04 分类:日常文章那建筑企业有哪几个资质?建筑施工资质等级划分如下:

考二建用哪个题库好?
日期:2024-11-01 分类:日常文章送上蹲题库 激活码:965852

河南二建考后审核,不通过率44.9%?
日期:2024-10-25 分类:日常文章昨天10月24日河南公布二建考后合格人员审核结果名单,审核的人数是11171人,通过人数6148人,有人就开始说:”河南太严了,考后审核不通过率44.9%“

西藏二建涨分了,不再是最低分地区
日期:2024-10-23 分类:日常文章最低的是青海,实务只要47分,其次是云南全科均是49分,再后者是西藏实务50分。

二建25版 新知识点的题你做了吗?二建新题库
日期:2024-10-19 分类:日常文章1按照新教材更新每道题的解析所在教材页码(50%) 2按照新教材更新每道题解析及选项对应教材已变化内容(已完成) 3删除新教材已经删减的知识点对应的题(已完成) 4按照教材新增知识点,新增新题(已完成)

挂证被罚1万,躺着就能把钱收了的时代已经过去了!
日期:2024-10-17 分类:日常文章挂证躺着就能把钱收了的时代已经过去了!

现在学25年二建早吗?
日期:2024-10-16 分类:日常文章结论:如果你每天能拿出固定3小时学习,那么完全可以等2个月再学,如果不能建议适当提前。

二建成绩不是2年有效?
日期:2024-10-15 分类:日常文章大家是不是都认为二建成绩滚动年限是2年,就是今年过了2科,明年再过1科就完事了?

我用一建证 领了2次补贴,共4000块
日期:2024-10-11 分类:日常文章大家应该都知道考过一建这类证书后,在一年内可以领取人社部补贴,一般在1500-2000.(前提必须是在拿到证书1年内申请)没有额外的条件。

全国二建就剩1地还未出成绩
日期:2024-10-09 分类:日常文章吉林还不能查成绩,自然还没有合格标准,西藏是不是怕合格标准太低,被别人眼红发网上吐槽,所以迟迟拖着不出?

不考一建了,炒股
日期:2024-10-09 分类:日常文章这两天备考群也不讨论考试了,7点多都开始讨论今天节后第一天是涨是跌。 热闹得很。看得我心痒痒。 那今天就不谈考试,说说我亏过的钱,再问问大家你入场了吗?

一建市场还有需求吗?
日期:2024-10-07 分类:日常文章一级建造师的注册人数增长趋势显示出建筑行业对专业人才的持续需求。 根据2024年上半年的数据,一建总注册人数已达564896人,相较2023上半年增长了55.26%。 这表明,尽管建筑行业面临诸多挑战,但一级建造师证书的热度并未减少,市场依然存在需求的空间。

建造师与建筑师 区别
日期:2024-10-05 分类:日常文章很多初入行的同学会以为 建造师、建筑师是一个证书,特别是非本专业的考生。这也不奇怪,就是行业内很多官媒也会把这两个考试混为一谈。 但是不管是从报考条件、考试科目还是拿证的待遇他两都有天壤之别。 所以今天简单说下这两个考试的区别。

二建增项选什么专业?
日期:2024-10-05 分类:日常文章“有证必增项”,大家普遍认同的观点:增加执业资格的增项证书,性价比极高。你只需通过一科实务考试,就能显著提升你的职业价值。

1000多人涉嫌出借证书,二建最多
日期:2024-10-03 分类:日常文章涉及最多的人员 与之前河南的一样,仍然二建是主力:409人,其次是一建355人,随后的是监理196人,剩下的就是勘察设计的加起来不到100人。

国庆施工员的日记
日期:2024-10-02 分类:日常文章凌晨 2点 回到工地,我看了一眼星空,深吸了一口夜晚的空气,结束了这美好而充实的一天。

1.8万人证书被标注异常
日期:2024-10-01 分类:日常文章目前全国各省市响应住建部8月的“证书专项治理行动”, 核查“挂证”可谓与李云龙打平安县城一样,轰轰烈烈。 按照住建部的“治理行动”8-10月属于各省市自查自纠阶段, 所以最近很多地区都发布了涉及挂证名单相关通知

二级建造师考试必备:题库中的隐藏秘籍!
日期:2024-09-29 分类:日常文章这是我备考经验: 1、做题是为了巩固我们已经学过的知识点,加深印象。 2、做题才能知道已经学过的知识点以什么方式考?是出选择题?还是是案例题? 3、做题才能知道已经学过的知识点,关键词是什么、考点什什么、采分点是什么、容易出“坑”的点在哪里。

2025年二级建造师考试:最新题库更新!
日期:2024-09-28 分类:日常文章
建造师证有什么用?
日期:2024-09-27 分类:日常文章目前就单把证书放在一些建筑公司内,用作他们维持资质,一建初始的证书一年大概可以给你带来1.5W-3W左右。二建相对低点大概在5K-1W.

你一建用了 几年才拿证?
日期:2024-09-25 分类:日常文章这种问题评论区都会出现,裸考就过了,或者考前复习了一周就过了。 这种凡尔赛的答案。 请大神请略过此问题

二建全国哪个地区合格分数线最低?
日期:2024-09-24 分类:日常文章青海47分在西藏面前不算低,西藏2024年合格标准还未公告,不过按照去年标准43分即合格。最 最 最 主要的是西藏高校毕业的考生,在43分的基础上再降5分,所以只要38分就能合格。

职称代办,6000人被骗!涉案金额5千万
日期:2024-09-22 分类:日常文章毫不客气的说市面上90%以上职称都是找代办机构评的,有的的确满足条件但是嫌麻烦,所以找代办机构走流程。但大多是不满足,找代办机构做的伪资料。 当然八仙过海各显神通,既然存在,还存在这么多年,自然也有他存在这么多年的合理性。不做评价。

查证与挂证
日期:2024-09-20 分类:日常文章不管是公务员、事业单位还是企业单位,只要目前存在双份社保的,赶紧收手吧,别执意当法外狂徒“张三”

考了三年,证书全作废
日期:2024-09-19 分类:日常文章2021年9月考下一建建筑全科, 2022年11月增项一建市政, 2023年9月增项一建公路, 2024年9月三本证书被通知全部作废。

一建补考+各科真题章节分值汇总
日期:2024-09-18 分类:日常文章两个关于一建的事: 一是本周 广东:湛江 阳江 茂名、广西钦州4地补考。二是汇总了上次各科真题所在教材章节分值,补考的也可以参考下,重点方向。

一建超过答题时间答题,继续作答,成绩无效
日期:2024-09-17 分类:日常文章考场违纪,取消成绩,这么多年,也没啥好说的, 不过需要大家注意的是,特别是准备明年的考生提个醒:考场 在考试答题信号发出前,或者结束信号发出后继续答题的也判定为违规,当次成绩无效。

官宣一建缺考率42.2%,创历年新高
日期:2024-09-15 分类:日常文章海北昨天公布了2024年一级建造师参考率为57.8%,那么缺考率42.2%,这在历年一建考试算高吗?

30天能考造价几科合适
日期:2024-09-14 分类:日常文章距离今年一造考试还有35天,从两个方面探讨下接下来的造价备考。 注意以下经验分享均是在你是个普通的基础上做建议,不要动不动就是某某考试你是裸考过的,那你没必要往下看了。

2025四川 浙江 安徽 广东 二建 注册 流程
日期:2024-09-13 分类:日常文章目前这些地区可以注册了:四川、浙江、安徽,另外广东-9月18日起开通注册,具体注册办理流程详下方:

一建报考人数及通过率
日期:2024-09-12 分类:日常文章2024年算是打破了一级建造师报考人数只增不减的趋势,从今年报考人数以及参考人数预计明年会更低。

25年二建新旧教材变化明细下载
日期:2024-09-11 分类:日常文章二建新教材比往年提前了4个月左右, 苦的考生还有老师们, 教材一出又得被推着走,“跟着生活流”。 这不昨晚老师们加班整理好了 25年新旧教材对比明细,免费分享给大家。

一建补考,考过的知识点还看吗?
日期:2024-09-10 分类:日常文章那么肯定补考的同学会去做已考的试卷,作为参考,也会思考已经考过的知识点还考吗?是不是只看未考的点,效率更高?

2025年二建教材已上市
日期:2024-09-09 分类:日常文章今天建筑工业出版社官微公告:2025年二级建造师考试用正式上市,预计每科变动5%-30%,其中机电科目预计变动高达35%

一建实务考前拿分技巧
日期:2024-09-08 分类:日常文章一建 实务 考前 拿分 技巧

2024年一建真题在线估分 试卷下载
日期:2024-09-07 分类:日常文章其实做题界面是有更新的,只是没宣传。 具体在哪? 蹲题库怎么查看2024年一建最新真题?

一建考前2天我建议你刷这300题
日期:2024-09-04 分类:日常文章考前焦虑是每一位考生都会存在, 焦虑是不知道做什么题?背什么资料? 题库君没办法解决你背什么资料, 因为那些由授课老师们负责, 但是做什么题,我有话语权。

5地停考一建,会补考吗?
日期:2024-09-07 分类:日常文章继昨天海南公告暂停一建考试, 截止目前相继公告停考地区有:茂名、湛江、阳江、广西钦州 。 那么考生关注最多的问题就是:会补考吗?

海南明确暂停一建考试
日期:2024-09-05 分类:日常文章广东考生收到短息:因台风导致大风、暴雨,请考生密切关注考点和当地天气状况。 但海南力资源开发局公告 一建延期,目前尚不明确整个广东是否延期。

带小抄进考场
日期:2024-09-04 分类:日常文章本周六2024年一建考试,是骡是马拉出来溜溜,就看这两天了,你有准备小抄吗?如果有我不建议带去。

新增10地可以打印一建准考证了
日期:2024-09-02 分类:日常文章考生注意!全国2024年一级建造师资格考试即将在本周末(9月7日、8日)开考,目前大部分省份2024年一建准考证打印入口正式开通啦!报名成功的考生请及时进入中国人事考试网打印准考证了,按准考证上指定的时间和地点参加考试。

5918位二建考生需在9月6前审核,过期成绩作废
日期:2024-08-30 分类:日常文章福建住建厅发布2024年二建考后审核公告, 涉及5918位考生,需要9月6日前分两种情况: 到现场与线上提交资料审核。 过期成绩作废。

“双随机、一公开” 建筑资质检查:力度太轻?
日期:2024-08-28 分类:日常文章近日河北住建厅决定开展 2024 年度建筑业企业资质 “双随机、一公开” 核查工作,明确范围、内容、方式及要求等。大家在热议力度太轻了?我们一起来看下。

住房养老金来了(二)
日期:2024-08-28 分类:日常文章“研究建立房屋体检、房屋养老金、房屋保险制度,构建全生命周期房屋安全管理长效机制。目前,上海等22个城市正在试点。特别说一下房屋养老金,个人账户通过缴纳住宅专项维修资金已经有了,试点的重点是政府把公共账户建立起来。”

此地二建开始领证,部分地区不再发纸质证书
日期:2024-08-28 分类:日常文章今天江苏公布二建可以领取2024年二建纸质合格证书了! 江苏考友珍惜你的纸质证书吧, 因为部分地区已经明确只制作电子证书或合格证明,不再颁发纸质证书了。

住房养老金来了
日期:2024-08-26 分类:日常文章随着我国房地产市场逐渐步入存量时代,房屋维护与管理问题日益凸显。近期,住房和城乡建设部宣布在上海等22个城市试点建立房屋养老金公共账户,旨在构建全生命周期的房屋安全管理长效机制。然而,关于资金来源及其合理性,是大家更关注的点。

2024年一建准考证打印
日期:2024-08-25 分类:日常文章2024年的一级建造师考试即将在9月7日和8日举行。已经报名的考生们,注意了:最早从8月31日起,一些省份将开放准考证的打印服务。 以下是一份详细的准考证打印指南,以及各地打印时间和考试地点的信息,希望对你们有所帮助。

300多人一造注册申请未通过原因解析
日期:2024-08-23 分类:日常文章造价注册未通过的前5项,数量达到了:150多名,占未通过的50%了。大家可以提前避坑。

【活动】双11购课享折扣、领资料等请:滴滴我!
日期:2024-05-20 分类:日常公告《历年真题》《思维导图》《习题集》《考前30页》找我免费领取哦! 另外25+26年考期通关班次年中特惠已开启!

2024年一建新版教材直播课免费听
日期:2024-01-12 分类:日常文章那么具体每章的知识点有哪些变动呢?变动比例有多少?新增考点有多少?难度有没有提升? 明晚18:30起,233网校赵春晓、王东兴、江凌俊、凌平平、王子初讲师直播告诉你!

关于账号登录不上、无故封禁问题的处理
日期:2023-06-15 分类:未知分类
2024年一级建造师大纲变化对比明细表下载
日期:2023-12-14 分类:日常文章
关于积分使用
日期:2023-11-06 分类:日常文章ios苹果用户购买点此...
日期:2023-02-07 分类:未知分类4000多人 一造 监理证书涉及挂证,被标注异常
日期:2025-07-12 分类:日常文章
一辈人 比 一辈人“卷”
日期:2025-07-13 分类:未知分类考一建一辈人 比 一辈人“卷”

一建备考只剩两个多月,总是学不进去怎么办?
日期:2025-07-31 分类:日常文章一建备考只剩两个多月,总是学不进去怎么办?我的个人感受,学不进去那要看你处于哪一种阶段?

2026咨询工程师题库选对赢一半|从刷题困难户到备考大神
日期:2025-11-21 分类:日常文章【题库功能全景图,标注“更新快”“真题全”“易使用”“无干扰”四大优势】 别再被烂题库磨掉信心了!“蹲题库”的咨询工程师题库,就是为咱考生量身做的,每个功能都戳中痛点:

咨询工程师刷题没效果?用对考点题库,正确率飙升
日期:2025-11-21 分类:日常文章“ #云上蹲题库 ”的咨询工程师题库,帮我告别了无效刷题,每道题都刷在考点上!核心优势真的戳中备考痛点: 真题全且新:2010-2025年的真题全收录,每年考后第一时间更新,还标着“2024年高频考点”“2025年预测考点”,保证你刷的都是有用的; 精准归类:按教材章节、考试题型、高频考点分类,基础薄弱就练“章节基础题”,冲刺阶段就刷“近3年高频真题”,针对性提升,避免盲目刷题;

2026咨询工程师备考避坑:合格题库的4个硬标准,别再瞎买
日期:2025-11-21 分类:日常文章更新及时:教材、考纲一变,24小时内准更新,还安排3个专业老师核对新考点,保证没错,2025年的备考内容都在提前准备了; 真题完整:2010-2025年4科真题全在这,单选、多选、案例分析一个不少,每道题都校了5遍,不会出现答案错误;

咨询工程师真题在哪刷?2026完整题库,刷完直接提分
日期:2025-11-21 分类:未知分类对比下来,“ #云上蹲题库 ”tiku.duntiku.com的咨询工程师题库真的是救星!2010-2025年这16年的真题全收录了,每年考后72小时内,考生回忆版考题和官方参考答案就更新了,2026年备考用它准没错。

2026咨询工程师题库推荐|别用过期题库,真题全的在这
日期:2025-11-21 分类:日常文章准备2026年咨询工程师考试的兄弟姐妹们,这些“备考刺客”是不是早把你逼疯了?刷的题库停更在2023年,新教材里“碳中和政策”“新型基础设施”这些必考点压根没有?真题缺得离谱,2024-2025年的案例分析题找遍全网都没有?题目堆得像乱麻,想专门练“项目决策分析与评价”的题,得在几千道题里翻半天;刚打开就弹买课广告,做两道题手机就响,全是课程推销,刚捋顺的思路全给搅乱了……

二级建造师真题在哪刷 2026二建5大专业题库 新教材同步
日期:2025-11-26 分类:日常文章“刷透真题+新考点题=稳过二建”,但2026年二建真题在哪刷?很多免费题库根本没做到“专业对口+新教材同步”:建筑二建题库缺“装配式混凝土结构连接”新题,市政二建真题少“综合管廊防水施工”考点,其他专业也存在内容滞后问题。

在职考二建题库 2026新教材适配 手机随身刷二建真题
日期:2025-11-26 分类:日常文章作为在职考二建的施工人,工地备考最缺的是实用的二建手机题库——我考市政实务,旧题库没“综合管廊防水”新题;老乡考建筑实务,找不到“新型模板施工”考点;电工师傅考机电实务,解析还是老规范。“蹲题库”彻底解决问题:微信小程序即用即走,不占内存,作为2026新教材适配的工地备考题库,各专业2026二建真题全更新,手机随身刷超方便。

二建刷题提分技巧 2026考点题库 二级建造师正确率提升
日期:2025-11-26 分类:日常公告2026二建备考中,“每天刷100道题却没效果”的根源是没掌握二建刷题技巧——刷的不是考点题库,建筑考生练旧脚手架题、市政考生用旧切缝数据,自然无法实现二级建造师正确率提升。

2026二建备考避坑 合格二建题库标准 新教材真题题库
日期:2025-11-26 分类:日常文章2026二建备考避坑的关键在“二建题库选择”,很多考生被旧题库误导:建筑考生练“新型模板支撑体系”题用老解析,市政考生刷“盾构机姿态控制”题看旧数据,这些都不符合合格二建题库标准。而“蹲题库”以2026二建教材为核心,完美规避这些问题。

2026二建题库推荐 新教材适配 二级建造师真题免费刷
日期:2025-11-26 分类:日常文章2025年二建考试刚结束,不少兄弟已经马不停蹄备战2026年了!但千万别急着用老题库踩坑——有的考生去年考建筑实务就栽过:老题库里“混凝土强度等级选用”还是旧规范,2026版新教材早更新了C30以上混凝土的适配场景;

2026监理备考避坑:合格监理题库该怎么选?
日期:2025-11-27 分类:日常文章2026监理备考别被劣质题库误导。本文总结4类问题题库特征,提出“真题全、专业全、更新快、解析准”标准,“蹲题库”贴合这些要求,助力避开备考弯路。

2026监理备考避坑:合格监理题库该怎么选?
日期:2025-11-27 分类:日常文章2026监理备考别被劣质题库误导。本文总结4类问题题库特征,提出“真题全、专业全、更新快、解析准”标准,“蹲题库”贴合这些要求,助力避开备考弯路。

监理工程师真题怎么刷?2026全科题库 土建/交通/水利全覆盖
日期:2025-11-27 分类:日常文章监理工程师考生提前备考常遇真题不全、考点过时问题。“蹲题库”覆盖土建、交通、水利3大专业,2010-2025年真题完整,承诺2026新教材72小时内更新,解析附规范依据,小程序跨设备同步,适配提前备考需求。

2026监理工程师题库 新教材更新保障 历年真题免费刷
日期:2025-11-27 分类:日常文章2026监理工程师新教材未发布,提前备考需避开旧题库短板。“蹲题库”收录2010-2025年全科真题,新教材发布后72小时内完成更新,分章节练习、真题归类等功能适配备考全流程,微信小程序无广告,助力高效刷题。

监理刷题效率低?2026考点题库 精准提分技巧
日期:2025-11-27 分类:日常文章监理刷题无效多因刷偏题、缺乏针对性。“蹲题库”按考频分基础-强化-冲刺三级题库,标注高频考点,配套错题本,2026新教材发布后实时更新,帮助提升刷题正确率。




